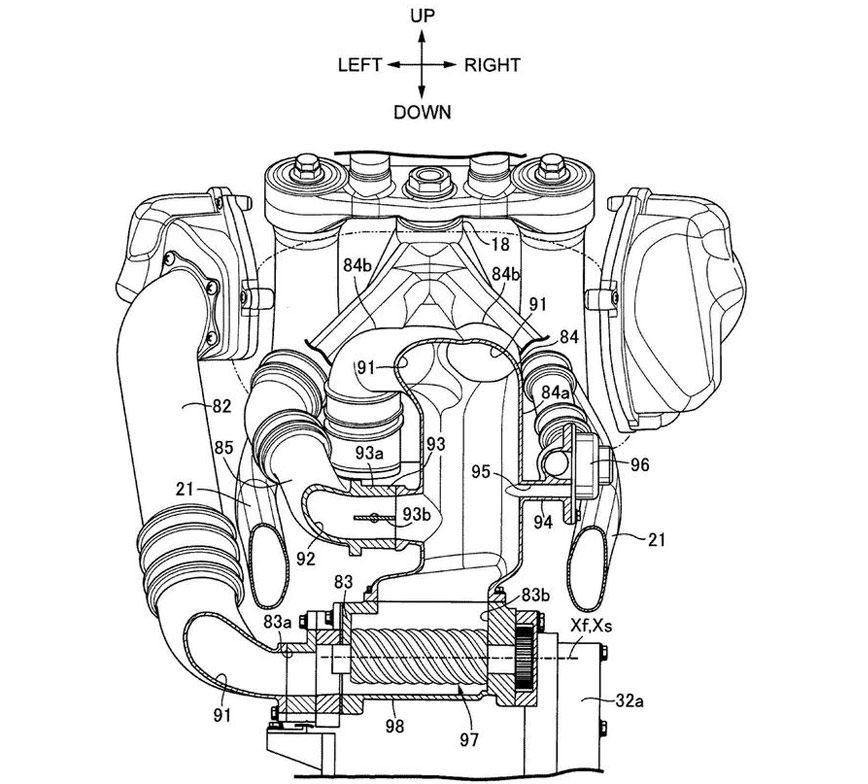
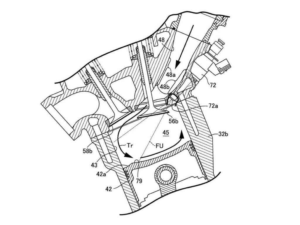
Honda has filed patents for adding a Supercharger of all things to it’s 1100 Africa Twin.

While this may seem a little out of place on an adventure bike a supercharger does make some sense. Unlike a turbo that relies on exhaust gas pressure to build to a certain level before producing additional boost, a supercharger makes boost as soon as the engine is turning and continues that boost at a consistent rate, this means no boost lag and no sudden influx of power when the turbo finally spools up.

Superchargers are also very good at making big boosts in torque in the low to mid rev range which suits the Africa Twin engine which is focused on mid range driveability rather than peak powers numbers like KTM’s.

The Africa twin is still an interesting candidate for forced induction, since the mid 80’s when the big 4 japanese briefly experimented with turbo chargers the only other bike from a major factory to come out with forced induction is Kawasaki’s insane H2 sports bike released in 2015.

One minor issue with a supercharged machine is that most likely premium fuel will be required. This shouldn’t be too much of an issue around much of New Zealand but might rule out taking a supercharged Africa Twin across Africa.

What do you think of a Supercharged Honda Africa Twin? post your thoughts below.

